アーキテクチャ設計・スケーリング・意思決定を支えるAI CTO
## 概要 CTOx AI は、創業者や技術リーダーがアーキテクチャ設計・スケーリング・採用・技術的トレードオフを検討する際の CTO レベルの思考を提供するAIです。チャットボットではなく、現...
自分のウェブサイトを作って、所有する
このプロダクトは、サブスク費用を気にせず自分のウェブサイトを構築・所有できる点を核心にしています。永久的な所有権と信頼できる提供者の無料ホスティングを組み合わせ、コストゼロ・生涯アクセスを実現。...
読解と作文をマスターするための高度なソフトウェア・チューター
## 概要 Pictures Are For Babiesのリテラシー統合チューター。研究に基づく完全かつ構造化された個別カリキュラムで、読解・綴り・作文を統合してマスターを目指します。 ##...
ファンをつなぎ、アイドルを力づけ、世界へ広げる。
## 概要 - IdolLink Globalは、安全で対話的な空間を提供し、ファンとアイドルをつなぐグローバルなエンターテインメント&ファンエンゲージメント企業です。 - デジタルコンテンツ、...
AI搭載のスプ
## 概要 Motion ExcelはAIネイティブなスプレッドシート。内蔵エージェント機能でデータのクリーニング・モデリング・可視化を自動化します。セル横でPythonとSQLを実行し、内蔵の...
オフラインで動く Corporate Brain—ファイルを整理し、データと対話する
## 概要 デスクトップをオフラインの知識ベースへ変えるローカルファーストの解決策。クラウドなしでファイルを整理し、データと対話できる。 ## 主な機能 - Smart Sort: ローカルL...
リアルタイム検索と即時回答を1つのAIアップデートで提供
## 概要 Ask Greek AI の v2 アップデートでリアルタイム検索を搭載。最新情報を瞬時に取得でき、静的データだけに依存しない。 ## 主な特徴 - 最新のリアルタイムWeb検索 ...
ギャップを埋め、優位性を手に入れる。
## Riftur の概要 - Riftur は、ギャップ分析、コンプライアンスのマッピング、監査準備の手作業を自動化するAI駆動ツールです。 - 要件を解釈し、既存の統制と比較してギャップを即...
AI搭載の顔の魅力度評価
## 概要 AI搭載の顔分析で知覚的性的市場価値(PSL)を評価するツール。左右対称性・調和・比率・肌質などに基づく即時スコアを算出し、自然に顔の魅力を高める方法を提案します。科学的根拠を謳う一...
問題をカメラで撮るだけで、解答がすぐ手に入る。学習をもっと速く、深く。
## 概要 - AI搭載の数学スキャンアプリ。数学・物理・化学の問題をカメラで撮影すると、即時かつ段階的な解説を提供します。 - 高速・正確な解答と、概念に焦点を当てた手順で理解を促進。 ##...
最新のテックニュースをチェック:レビュー、コンピューティング、ガジェットほか
TechRadarは、専門家による実機テストと正直なレビューを軸に、最新ニュース・購入ガイド・お買い得情報を一元提供する総合テック情報サイトです。16,000件以上のレビューと約20万時間の検証...
AIで数秒でアプリストア用のスクリーンショット、アイコン、グラフィックを作成
## 概要 AIを活用して生のスクリーンショットからApp Store/Google Play用のリスティングを自動生成します。デバイスフレーム付きのスクリーンショット、アイコン、機能グラフィッ...
顧客主導の収益を生み出す運用基準
## 概要 Revlenceは顧客主導の収益を最大化する運用基準を提供するソリューション。Agentic AIにより顧客との会話を測定可能な影響へ変換し、CXガバナンスを通じて収益と成長を守る設...
スマートな食料品の買い物
## プロダクト概要 GrocSnapはレシート写真を読み取って支出を整理・価格推移を比較するシンプルな食料品追跡アプリ。 ## 主な機能 - レシートの写真スキャンで品目と価格を抽出 - 時...
AIツール向けのかわいいペット
## 概要 AIチャット体験を楽しくするアニメーション付きペット。会話画面の上に表示される10種のペットが、歩く・跳ぶ・眠る・タイピングに反応するなどの演出を提供します。 ## 特徴 - 犬・...
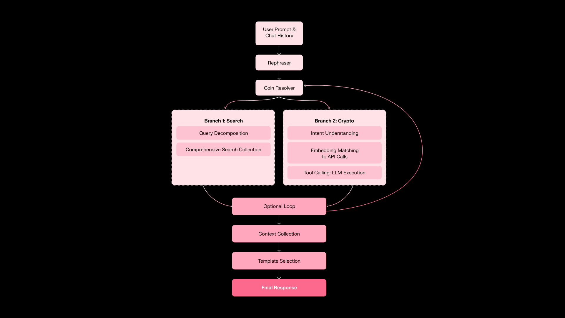
暗号研究の世界最高峰の推論システム
## 概要 - SERA-Cryptoは、セマンティックルーティングと並列ツール実行、50以上のソースからのリアルタイムデータを統合する、オープンソースの暗号研究向けアーキテクチャです。 - 4...
子どもの栄養改善を支えるスマートな食事分析。
NutriCheckは、AIにより子どもの食事写真を分析してカロリー・栄養素・食事の質を即時に可視化します。保護者・教師・栄養士をつなぐ実用データの提供を目指すPOCで、現在はAIによる食事分析...
視覚的知性で学ぶ
## 概要 視覚的知性で学ぶを実現するAI教育動画プラットフォーム。複雑な概念を自動で明確な視覚説明、ダイアグラム、Manimアニメーション、ステップごとの推論へ変換します。 ## 特長 - ...
クリスマス写真用の AI 顔差し替え(1人・複数人対応)
## 概要 クリスマス写真向けの AI 顔差し替え機能。1人・複数人の顔に対応し、写真にクリスマス帽子やサンタ帽を手軽に追加できます。 ## 特長 - 無料・サインアップ不要・透かしなし - ...
Wan 2.6 – ネイティブ音声対応の統合AI動画生成ツール
Wan 2.6 は、テキスト・画像・音声・アニメーションを統合して高品質な動画と画像を生成するオールインワンのAIツール。24fpsの1080p動画と高品質なAI画像を一元的に生成します。使いや...